สถานีตำรวจภูธรปะคำ logo
สถานีตำรวจภูธรปะคำ Pakham Provincial Police Station
menu เมนู
  • หน้าหลัก
  • ข้อมูลหน่วยงาน
    • ประวัติความเป็นมาของสถานีตำรวจ
    • วิสัยทัศน์
  • ผังผู้บังคับบัญชาเเละอัตรากำลังพล
  • กฎหมายที่เกี่ยวข้อง
  • ข้อมูลการติดต่อ
  • ITA
    • มาตรฐานการประเมิณคุณธรรมเเละความโปร่งใส

O4

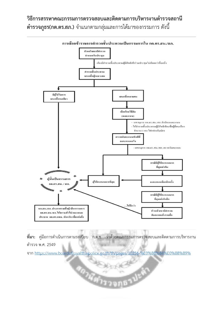
รายชื่อกต.ตร.สภ.ปะคำ ( PDF ) ดาวน์โหลด

ผลการดำเนินงานดาวน์โหลด

  • Facebook iconFacebook
  • Twitter iconTwitter
  • LINE iconLine

สถานีตำรวจภูธรปะคำ นั้นภูมิใจนำเสนอโดย WordPress